In Japan, the era of ATMs as uniform and unchanging is nearing its end. A new report analyzes vendor trends relating to the modularization of ATM products and services and addresses the unbundling of business models and sourcing models at financial institutions.
New methods of offering ATM services, such as inside convenience stores, are spurring change. This change is empowering financial institutions with strategic options to separate ATMs from their management resources and to outsource them as a new service platform that goes a dimension beyond what can be classified simply as an in-house or external ATM, according to a new report, The ATM in Japan: Part 1: Trend Toward a Services Model and Modularization.
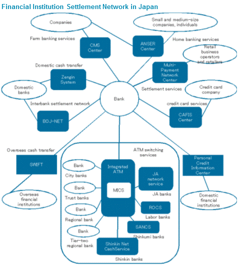
The trends discussed in this report promise to bring a array of change to the procurement and operation of ATMs in Japan. Robust, high quality ATM networks combined with extensive penetration of advanced ATM software and hardware enabling a high degree of operational and maintenance performance have allowed banks to shift from branch-manned teller windows to automated services.

Source: Celent, based on FISC data
“The banking industry is eagerly awaiting proposals for the establishment of new ATM sourcing models that will accommodate the unique and constantly changing business outlooks and technology strategies of individual institutions,” says Eiichiro Yanagawa, Senior Analyst with Celent’s Asian Financial Services group and author of the report. “It is safe to say that Japan has reached an era of competition in the realms of ATM procurement and operations.”
This is the first of two reports covering the current state of ATMs in Japan. This report examines the ATM business environment in Japan by exploring, among other things, the historical background and current state of the market as well as distinguishing attributes of ATM-related systems and services in Japan.
In Part 2, based on this background and current market circumstances, Celent explores three technical trends: hardware modularization, software as a platform, and increasingly service-focused business models. The report addresses the potential of new ATM-related business models that have been thrust into relief by surveys of the latest in ATM fees and business alliances. Finally, Celent considers how ATM sourcing models can be improved.
